抵押房产贷款是一种常见的融资方式,它可以帮助借款人获得资金用于各种用途,如购房、装修、创业等,抵押房产贷款也需要借款人提供一定的资料和满足一定的条件,本文将为您介绍抵押房产贷款的相关知识,包括贷款流程、所需资料、注意事项等,帮助您更好地了解和选择抵押房产贷款。
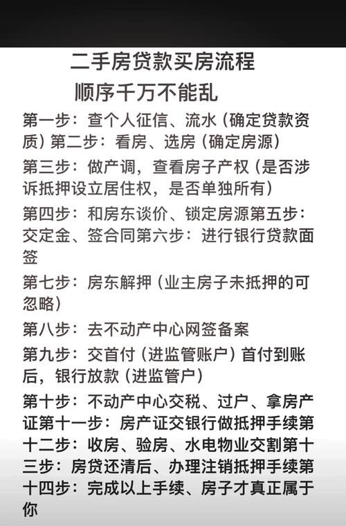
贷款流程
1、选择贷款机构
借款人首先需要选择一家合适的贷款机构,如银行、信用社、典当行等,借款人可以通过网络、报纸、杂志等渠道了解不同贷款机构的贷款产品和利率,并根据自己的需求和实际情况选择合适的贷款机构。

(图片来源网络,侵删)
2、提交申请
借款人选择好贷款机构后,需要向该机构提交贷款申请,贷款申请通常需要提供以下资料:
(1)借款人的身份证明,如身份证、护照等;
(2)借款人的婚姻状况证明,如结婚证、离婚证等;
(3)借款人的收入证明,如工资单、银行流水等;
(4)借款人的房产证明,如房产证、购房合同等;
(5)借款人的其他资产证明,如车辆行驶证、存单等;
(6)贷款机构要求的其他资料。
3、评估房产价值
贷款机构收到借款人的贷款申请后,会对借款人的房产进行评估,以确定房产的价值和贷款额度,评估房产价值的方法通常有市场比较法、收益还原法、成本法等。
4、签订贷款合同
贷款机构评估完房产价值后,会与借款人签订贷款合同,贷款合同是借款人与贷款机构之间的法律文件,规定了双方的权利和义务,借款人需要仔细阅读贷款合同,了解合同的各项条款,如有疑问可以向贷款机构咨询。
5、办理抵押登记
借款人与贷款机构签订贷款合同后,需要办理抵押登记手续,抵押登记是将借款人的房产抵押给贷款机构的法律程序,以确保贷款机构在借款人无法按时还款时有权处置房产。
6、放款
贷款机构办理完抵押登记手续后,会将贷款资金发放给借款人,借款人可以选择将贷款资金直接打入自己的银行账户,或者将贷款资金用于购房、装修等用途。
所需资料
1、借款人的身份证明
借款人的身份证明是贷款申请的基本资料之一,借款人需要提供身份证、护照等有效身份证明文件,以证明自己的身份和国籍。
2、借款人的婚姻状况证明
借款人的婚姻状况证明是贷款申请的重要资料之一,如果借款人已婚,需要提供结婚证;如果借款人离异,需要提供离婚证和离婚协议;如果借款人丧偶,需要提供配偶的死亡证明。
3、借款人的收入证明
借款人的收入证明是贷款申请的关键资料之一,借款人需要提供最近半年的银行流水、工资单、税单等收入证明文件,以证明自己有稳定的收入来源和还款能力。
4、借款人的房产证明
借款人的房产证明是贷款申请的重要资料之一,借款人需要提供房产证、购房合同、契税发票等房产证明文件,以证明自己拥有房产的所有权和处置权。
5、借款人的其他资产证明
借款人的其他资产证明是贷款申请的可选资料之一,借款人可以提供车辆行驶证、存单、股票、债券等其他资产证明文件,以增加自己的信用评级和贷款额度。
6、贷款机构要求的其他资料
不同的贷款机构可能会要求借款人提供不同的资料,例如营业执照、组织机构代码证、税务登记证等,借款人需要根据贷款机构的要求准备相应的资料。
注意事项
1、选择合适的贷款机构
借款人在选择贷款机构时,需要综合考虑贷款机构的信誉、利率、还款方式、服务质量等因素,借款人可以通过网络、报纸、杂志等渠道了解不同贷款机构的贷款产品和利率,并根据自己的需求和实际情况选择合适的贷款机构。
2、了解贷款合同的各项条款
借款人在签订贷款合同前,需要仔细阅读贷款合同的各项条款,了解合同的权利和义务,借款人需要注意贷款金额、利率、还款方式、还款期限、逾期罚息、提前还款等条款,如有疑问可以向贷款机构咨询。
3、办理抵押登记手续
借款人在签订贷款合同后,需要办理抵押登记手续,抵押登记是将借款人的房产抵押给贷款机构的法律程序,以确保贷款机构在借款人无法按时还款时有权处置房产,借款人需要按照贷款机构的要求,携带相关资料到当地房地产管理部门办理抵押登记手续。
4、按时还款
借款人在获得贷款后,需要按照贷款合同的约定按时还款,借款人需要在每月的还款日前将还款金额存入指定的还款账户,以避免逾期还款产生罚息和影响个人信用记录。
5、注意抵押物的价值变化
借款人在获得贷款后,需要注意抵押物的价值变化,如果抵押物的价值下降,可能会导致贷款机构要求借款人追加抵押物或提高贷款利率,借款人需要定期关注抵押物的价值变化,并及时与贷款机构沟通。
6、提前还款
借款人在获得贷款后,如果有提前还款的需求,可以向贷款机构咨询提前还款的相关规定和手续,提前还款可以减少借款人的利息支出,但可能需要支付一定的违约金,借款人需要根据自己的实际情况,权衡提前还款的利弊后再做决定。
抵押房产贷款是一种常见的融资方式,它可以帮助借款人获得资金用于各种用途,借款人在申请抵押房产贷款时,需要选择合适的贷款机构,准备齐全的资料,并了解贷款合同的各项条款,借款人在获得贷款后,需要按时还款,注意抵押物的价值变化,并根据自己的实际情况选择是否提前还款,希望本文对您了解抵押房产贷款有所帮助。
扫描二维码推送至手机访问。
以上信息来自于互联网,目的在于传递更多信息,并不代表本网赞同其观点。其内容真实性、完整性不作任何保证或承诺。如若本网有任何内容侵犯您的权益,请及时联系我们,本站将会在24小时内处理完毕。














