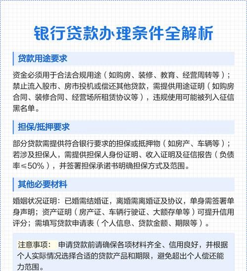
在当今竞争激烈的商业环境中,企业的发展离不开资金的支持,银行贷款作为一种常见的融资方式,为企业提供了重要的资金来源,对于许多企业来说,了解不同的银行贷款方式以及贷款流程可能是一项复杂的任务,本文将详细介绍企业在银行贷款的方式、流程以及需要注意的事项,帮助企业更好地规划融资策略。
企业银行贷款的方式
1、信用贷款
信用贷款是指银行基于企业的信用状况,无需提供抵押物或担保物,直接向企业提供的贷款,这种贷款方式对企业的信用要求较高,银行通常会评估企业的经营状况、财务状况、信用记录等因素来确定贷款额度和利率,信用贷款的优点是手续相对简便,审批速度较快,能够满足企业的紧急资金需求,缺点是贷款额度相对较低,利率相对较高,且银行对企业的信用风险较为敏感。

(图片来源网络,侵删)
2、抵押贷款
抵押贷款是指企业以自己拥有的房产、土地、机器设备等抵押物作为担保,向银行申请贷款,银行在评估抵押物的价值后,根据抵押物的价值确定贷款额度,抵押贷款的优点是贷款额度相对较高,利率相对较低,能够满足企业较大规模的资金需求,缺点是手续相对复杂,需要办理抵押物的评估、抵押登记等手续,且银行对抵押物的要求较为严格。
3、质押贷款
质押贷款是指企业以自己拥有的存单、国债、仓单等质押物作为担保,向银行申请贷款,银行在评估质押物的价值后,根据质押物的价值确定贷款额度,质押贷款的优点是手续相对简便,审批速度较快,能够满足企业的紧急资金需求,缺点是贷款额度相对较低,利率相对较高,且银行对质押物的要求较为严格。
4、保证贷款
保证贷款是指企业以第三方提供的保证作为担保,向银行申请贷款,第三方可以是企业的股东、关联企业、专业担保公司等,银行在评估第三方的信用状况和担保能力后,根据第三方的担保能力确定贷款额度,保证贷款的优点是手续相对简便,审批速度较快,能够满足企业的紧急资金需求,缺点是需要第三方承担担保责任,如果企业无法按时还款,第三方将承担还款责任。
5、项目贷款
项目贷款是指银行针对企业的特定项目提供的贷款,项目贷款通常需要企业提供详细的项目可行性研究报告、项目预算、项目还款计划等资料,银行在评估项目的可行性和还款能力后,根据项目的需求确定贷款额度,项目贷款的优点是能够满足企业特定项目的资金需求,贷款额度相对较高,利率相对较低,缺点是手续相对复杂,需要办理项目的审批、评估、抵押等手续,且银行对项目的风险评估较为严格。
企业银行贷款的流程
1、贷款申请
企业需要向银行提交贷款申请,并提供相关的资料,包括企业的营业执照、税务登记证、组织机构代码证、财务报表、贷款用途证明、抵押物清单等,银行在收到申请后,会对企业的资料进行初步审核。
2、信用评估
银行会对企业的信用状况进行评估,包括企业的经营状况、财务状况、信用记录、市场竞争力等,银行会通过查阅企业的信用报告、实地考察、与企业负责人面谈等方式来获取相关信息。
3、贷款审批
银行会根据企业的信用评估结果和贷款需求,对贷款申请进行审批,审批过程中,银行会考虑企业的还款能力、贷款用途、抵押物价值、担保情况等因素,如果审批通过,银行会与企业签订贷款合同。
4、抵押物评估
如果企业申请的是抵押贷款或质押贷款,银行会对抵押物或质押物进行评估,以确定其价值,评估机构会根据抵押物或质押物的市场价值、折旧情况、变现能力等因素进行评估,并出具评估报告。
5、抵押登记
如果企业申请的是抵押贷款,银行会要求企业办理抵押物的抵押登记手续,抵押登记是指将抵押物的所有权或使用权转移给银行,以确保银行在企业无法按时还款时能够依法处置抵押物。
6、放款
银行在完成上述手续后,会将贷款资金发放到企业的指定账户,企业在收到贷款资金后,需要按照贷款合同的约定使用贷款资金,并按时还款。
企业银行贷款需要注意的事项
1、选择合适的贷款方式
企业在选择贷款方式时,需要根据自身的实际情况和需求进行选择,如果企业的信用状况较好,可以选择信用贷款;如果企业需要较大规模的资金,可以选择抵押贷款或质押贷款;如果企业有特定的项目需求,可以选择项目贷款。
2、准备充分的资料
企业在申请贷款时,需要准备充分的资料,包括企业的营业执照、税务登记证、组织机构代码证、财务报表、贷款用途证明、抵押物清单等,资料的完整性和准确性对贷款申请的审批结果有重要影响。
3、保持良好的信用记录
企业的信用记录对贷款申请的审批结果有重要影响,企业需要保持良好的信用记录,按时还款,避免逾期和欠款。
4、合理规划贷款用途
企业在申请贷款时,需要合理规划贷款用途,确保贷款资金用于企业的生产经营活动,企业不得将贷款资金用于炒股、投资房地产等非生产经营活动。
5、注意贷款利率和还款方式
企业在选择贷款时,需要注意贷款利率和还款方式,不同的银行和贷款方式,贷款利率和还款方式可能会有所不同,企业需要根据自身的实际情况和需求,选择合适的贷款利率和还款方式。
6、按时还款
企业在收到贷款资金后,需要按照贷款合同的约定按时还款,按时还款不仅能够维护企业的信用记录,还能够避免逾期和欠款产生的罚息和违约金。
企业在银行贷款的方式有多种,企业需要根据自身的实际情况和需求选择合适的贷款方式,在申请贷款时,企业需要准备充分的资料,保持良好的信用记录,合理规划贷款用途,注意贷款利率和还款方式,按时还款,通过合理规划融资策略,企业能够获得所需的资金支持,促进企业的发展。
扫描二维码推送至手机访问。
以上信息来自于互联网,目的在于传递更多信息,并不代表本网赞同其观点。其内容真实性、完整性不作任何保证或承诺。如若本网有任何内容侵犯您的权益,请及时联系我们,本站将会在24小时内处理完毕。














