在惠州这座充满活力的城市,许多人都有购买二手房的需求,而贷款购买二手房,无疑是解决资金问题的重要途径,惠州能贷款买二手房吗?答案是肯定的,但在实际操作中,需要了解一系列的相关知识和流程。
惠州二手房贷款的基本条件
1、借款人条件
- 年龄在18-65周岁之间,具有完全民事行为能力。

(图片来源网络,侵删)
- 有稳定的职业和收入,具备按时足额偿还贷款本息的能力,银行会要求借款人提供收入证明、银行流水等资料来评估其还款能力。
- 信用记录良好,无不良信用记录或逾期还款记录,银行会通过征信系统查询借款人的信用状况,若信用不佳,可能会影响贷款申请的审批结果。
- 有合法有效的身份证明、婚姻状况证明等。
2、房屋条件
- 房屋产权清晰,无纠纷,卖方应提供房屋的产权证书、土地使用证等相关证件,确保房屋产权明确,不存在抵押、查封等限制交易的情况。
- 房屋具有一定的市场价值和变现能力,银行会对房屋进行评估,根据评估价值来确定贷款额度,房屋的房龄、地理位置、房屋状况等因素都会影响评估价值。
- 房屋符合银行的贷款政策要求,有些银行可能对房屋的类型、面积等有特定的规定。
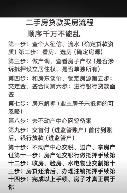
惠州二手房贷款的流程
1、购房准备
- 确定购房意向:在惠州的二手房市场中,有众多的房源可供选择,购房者应根据自己的需求和预算,确定购房意向,并与卖方进行初步沟通。
- 了解贷款政策:在购房前,购房者应详细了解惠州的二手房贷款政策,包括贷款额度、贷款利率、贷款期限、还款方式等,可以通过银行官网、咨询银行工作人员或其他可靠渠道获取相关信息。
- 选择贷款银行:惠州有多家银行提供二手房贷款服务,购房者可以根据自己的情况选择合适的贷款银行,在选择银行时,可以考虑银行的信誉、贷款利率、贷款流程等因素。
- 准备贷款资料:购房者需要准备一系列的贷款资料,包括身份证、户口本、结婚证、收入证明、银行流水、购房合同、房屋产权证书等,不同银行对贷款资料的要求可能会有所不同,购房者应提前咨询银行工作人员,确保资料准备齐全。
2、提交贷款申请
- 填写贷款申请表:购房者应按照银行的要求填写贷款申请表,并提交相关资料。
- 银行受理申请:银行收到贷款申请后,会对申请资料进行审核,审核内容包括借款人的信用状况、还款能力、房屋产权状况等。
- 房屋评估:银行会委托专业的评估机构对房屋进行评估,确定房屋的市场价值,评估机构会根据房屋的地理位置、房龄、房屋状况等因素进行评估,并出具评估报告。
3、银行审批
- 银行内部审批:银行会根据借款人的申请资料、房屋评估报告等进行内部审批,审批过程中,银行会综合考虑借款人的信用状况、还款能力、房屋价值等因素,确定是否批准贷款申请以及贷款额度和期限。
- 上级行审批(如有需要):如果贷款申请金额较大或情况较为复杂,银行可能会将申请提交给上级行进行审批。
4、签订贷款合同
- 通知借款人:银行审批通过后,会通知借款人签订贷款合同。
- 签订合同:借款人应按照银行的要求,携带相关证件和资料到银行签订贷款合同,在签订合同前,借款人应仔细阅读合同条款,确保自己的权益得到保障。
- 办理抵押登记手续:签订贷款合同后,借款人需要与银行一起到当地的不动产登记中心办理房屋抵押登记手续,抵押登记手续完成后,房屋的抵押权归银行所有。
5、放款
- 银行放款:办理完抵押登记手续后,银行会按照贷款合同的约定,将贷款金额发放到卖方的账户。
- 资金监管(如有需要):在一些情况下,银行可能会要求对贷款资金进行监管,资金监管是指银行将贷款资金暂时存放在一个专门的账户中,待房屋交易完成并满足相关条件后,再将资金发放给卖方。
惠州二手房贷款的注意事项
1、选择合适的贷款银行
- 不同银行的贷款利率、贷款额度、贷款期限、还款方式等可能会有所不同,购房者应根据自己的实际情况选择合适的贷款银行,如果购房者的收入较高,可以选择贷款利率较低的银行;如果购房者的资金较为紧张,可以选择贷款期限较长的银行。
- 购房者应了解银行的贷款政策和审批流程,选择审批速度较快、服务质量较好的银行。
2、注意贷款利率
- 贷款利率是影响贷款成本的重要因素,购房者应了解惠州的二手房贷款利率市场情况,选择利率较低的银行或贷款产品。
- 贷款利率可能会根据市场情况和政策变化而调整,购房者应关注贷款利率的变化,及时调整还款计划。
3、注意贷款期限
- 贷款期限是指借款人需要偿还贷款的时间长度,购房者应根据自己的还款能力和经济状况选择合适的贷款期限,贷款期限越长,每月的还款额越低,但总利息支出会越高。
- 购房者应注意银行对贷款期限的规定,有些银行可能对贷款期限有上限要求。
4、注意还款方式
- 还款方式是指借款人偿还贷款本息的方式,常见的还款方式有等额本息还款法和等额本金还款法,购房者应根据自己的实际情况选择合适的还款方式,如果购房者的收入较为稳定,可以选择等额本息还款法;如果购房者的前期还款压力较大,可以选择等额本金还款法。
- 购房者应注意银行对还款方式的规定,有些银行可能对还款方式有特定的要求。
5、注意房屋产权状况
- 购房者应仔细查看房屋的产权证书和相关证件,确保房屋产权清晰,无纠纷。
- 购房者应了解房屋是否存在抵押、查封等限制交易的情况,如果房屋存在抵押、查封等限制交易的情况,可能会影响贷款申请的审批结果。
6、注意合同条款
- 购房者应仔细阅读贷款合同条款,确保自己的权益得到保障,在签订合同前,如有不明白的地方,应及时向银行工作人员咨询。
- 购房者应注意合同中关于贷款利率、贷款期限、还款方式、违约责任等重要条款的约定。
惠州能贷款买二手房,但在实际操作中,需要了解一系列的相关知识和流程,购房者应选择合适的贷款银行,注意贷款利率、贷款期限、还款方式、房屋产权状况等重要因素,确保贷款申请顺利通过,并保障自己的权益,希望本文对您有所帮助,祝您在惠州购房愉快!
扫描二维码推送至手机访问。
以上信息来自于互联网,目的在于传递更多信息,并不代表本网赞同其观点。其内容真实性、完整性不作任何保证或承诺。如若本网有任何内容侵犯您的权益,请及时联系我们,本站将会在24小时内处理完毕。













