在房地产市场中,二手房交易一直占据着重要的地位,对于许多购房者来说,二手房不仅价格相对较为亲民,而且地理位置和周边配套往往也更为成熟,一次性付清房款对于大多数人而言并非易事,因此二手房贷款成为了众多购房者的选择,惠州市农商银行作为当地重要的金融机构,其二手房贷款业务备受关注,本文将深入探讨惠州市农商银行二手房贷款的相关内容,为有需求的购房者提供全面的参考。
惠州市农商银行二手房贷款政策概述
贷款基本条件
惠州市农商银行对二手房贷款申请人有一定的要求,申请人需年满18周岁且具有完全民事行为能力,一般年龄上限不超过65周岁(部分情况可适当放宽),申请人要有稳定的收入来源,具备按时偿还贷款本息的能力,通常要求提供近半年或一年的银行流水、工作证明等材料来证明收入情况,申请人的信用状况良好,无不良信用记录,个人征信报告中不能有逾期、欠款等负面信息。
贷款额度与期限
贷款额度方面,惠州市农商银行一般根据二手房的评估价值来确定,通常贷款额度最高不超过房屋评估价值的70%,具体比例会根据房屋的房龄、地段等因素有所调整,房龄较新、地段较好的房屋可能贷款比例会相对高一些;而房龄较长、地段相对一般的房屋,贷款比例可能会适当降低,贷款期限方面,最长可达30年,但具体期限会根据申请人的年龄和房屋剩余使用年限等因素综合确定,贷款期限与申请人年龄之和不超过70岁。

(图片来源网络,侵删)
贷款利率
惠州市农商银行的二手房贷款利率执行中国人民银行规定的基准利率,并根据市场情况和借款人的信用状况等因素进行一定幅度的上浮或下浮,市场上二手房贷款利率一般在基准利率的基础上上浮10% - 30%左右,当前五年期以上贷款基准利率为4.9%,若上浮20%,则实际执行利率为5.88%,贷款利率会随着市场情况和政策调整而变化,购房者在申请贷款时需及时了解最新的利率信息。
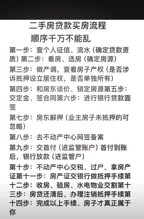
二手房贷款申请流程
前期准备
购房者在申请二手房贷款前,需要做好充分的准备工作,要确定自己有购房资格,了解当地的房地产限购政策,准备好相关的申请材料,包括身份证、户口本、结婚证(已婚人士)、收入证明、银行流水、购房合同等,要对自己的信用状况进行查询,确保信用记录良好,如果发现信用报告中有错误信息,应及时向征信机构提出异议申请进行更正。
选择房源与评估
购房者在选择二手房时,要选择符合惠州市农商银行贷款要求的房源,银行会对房屋的房龄、产权状况等进行审核,房龄过长的房屋可能会面临贷款额度降低或无法贷款的情况,选定房源后,银行会指定专业的评估机构对房屋进行评估,以确定房屋的价值,评估费用一般由购房者承担,评估价格将作为贷款额度的重要依据。
提交申请与审批
购房者将准备好的申请材料提交给惠州市农商银行,并填写贷款申请表,银行会对申请材料进行审核,包括对购房者的资质、收入情况、信用状况以及房屋的评估报告等进行全面审查,审核过程中,银行可能会要求购房者补充一些额外的材料或进行面谈,审批时间一般在15 - 30个工作日左右,具体时间会根据银行的业务繁忙程度和申请情况有所不同。
签订合同与放款
如果贷款申请通过审批,银行会与购房者签订贷款合同,合同中会明确贷款金额、利率、还款方式、还款期限等重要条款,购房者需要仔细阅读合同内容,确保自己了解并同意相关条款,签订合同后,银行会办理房屋抵押登记手续,将房屋作为贷款的抵押物,完成抵押登记后,银行会按照合同约定将贷款发放到指定账户,一般会直接支付给卖方。
二手房贷款还款方式
等额本息还款法
等额本息还款法是指在贷款期限内,每月偿还的贷款本息总额固定,这种还款方式的优点是还款压力较为均衡,便于购房者进行资金规划,每月还款额中,前期本金占比较小,利息占比较大;随着时间推移,本金占比逐渐增加,利息占比逐渐减少,计算公式为:每月还款额 = [贷款本金×月利率×(1 + 月利率)^还款月数]÷[(1 + 月利率)^还款月数 - 1],贷款金额为50万元,贷款期限为30年,年利率为5.88%,则月利率为0.49%,每月还款额约为2938.14元。
等额本金还款法
等额本金还款法是指在贷款期限内,每月偿还的本金固定,利息随着本金的减少而逐月递减,这种还款方式的优点是总利息支出相对较少,但前期还款压力较大,每月还款额计算公式为:每月还款额 = 贷款本金÷还款月数 +(贷款本金 - 已归还贷款本金累计额)×月利率,同样以贷款金额50万元,贷款期限30年,年利率5.88%为例,首月还款额约为3761.11元,之后每月递减约6.77元。
提前还款
惠州市农商银行允许购房者提前还款,但可能会收取一定的提前还款违约金,提前还款可以减少利息支出,缩短贷款期限,购房者在提前还款前,需要提前向银行提出申请,并了解相关的手续和费用,提前还款的时间和金额有一定的限制,例如有些银行要求还款满一定期限后才能提前还款,提前还款的金额不能低于一定比例等。
二手房贷款风险与防范
信用风险
信用风险是二手房贷款中常见的风险之一,如果购房者信用状况不佳,可能会导致贷款申请被拒绝或贷款利率上浮,为了防范信用风险,购房者要保持良好的信用记录,按时偿还信用卡、贷款等债务,避免逾期和欠款,要注意保护个人信息安全,防止个人信息泄露导致信用受损。
市场风险
房地产市场价格波动较大,如果房价下跌,可能会导致房屋价值低于贷款金额,形成“负资产”,购房者在购房时要充分考虑市场因素,避免在房价高峰期盲目购房,要选择具有保值增值潜力的房屋,降低市场风险。
法律风险
二手房交易涉及到众多的法律问题,如房屋产权纠纷、合同条款不明确等,购房者在购房前要仔细核实房屋的产权状况,确保房屋产权清晰无纠纷,签订购房合同和贷款合同时,要认真阅读合同条款,如有疑问及时咨询专业律师,避免陷入法律纠纷。
深圳火焰鸟金融介绍
深圳火焰鸟金融是一家专业的金融服务机构,在金融领域拥有丰富的经验和专业的团队,该机构专注于为客户提供多元化的金融解决方案,包括但不限于贷款咨询、贷款申请、金融产品推荐等服务。
服务优势
- 专业团队:深圳火焰鸟金融拥有一支专业的金融顾问团队,他们具备丰富的金融知识和实践经验,能够根据客户的具体情况提供个性化的金融服务方案,无论是二手房贷款、企业贷款还是其他金融需求,团队成员都能为客户提供专业的建议和指导。
- 广泛的合作渠道:与众多银行、金融机构建立了良好的合作关系,能够为客户提供更多的贷款选择和更优惠的贷款利率,通过与不同金融机构的合作,火焰鸟金融可以帮助客户找到最适合自己的贷款产品,提高贷款申请的成功率。
- 高效的服务流程:注重服务效率,简化贷款申请流程,减少客户的等待时间,从客户咨询到贷款发放,火焰鸟金融会全程跟进,及时解决客户遇到的问题,确保贷款申请顺利进行。
- 风险控制:在为客户提供金融服务的过程中,注重风险控制,会对客户的信用状况、还款能力等进行全面评估,确保客户能够按时偿还贷款,降低金融风险。
服务范围
深圳火焰鸟金融的服务范围涵盖了个人金融和企业金融领域,在个人金融方面,提供二手房贷款、一手房贷款、汽车贷款、信用贷款等多种贷款服务;在企业金融方面,为企业提供经营贷款、项目贷款、供应链金融等服务,无论是个人购房、购车还是企业的生产经营,火焰鸟金融都能提供相应的金融支持。
客户评价
深圳火焰鸟金融以其专业的服务和良好的信誉赢得了广大客户的好评,许多客户表示,在火焰鸟金融的帮助下,他们顺利获得了贷款,解决了资金难题,火焰鸟金融的服务态度和专业水平也让客户感到满意,为他们提供了便捷、高效的金融服务体验。
惠州市农商银行的二手房贷款业务为购房者提供了重要的资金支持,购房者在申请贷款时要了解相关政策和流程,选择合适的还款方式,并注意防范风险,深圳火焰鸟金融作为专业的金融服务机构,能够为购房者和企业提供全方位的金融服务,帮助他们实现金融目标。
扫描二维码推送至手机访问。
以上信息来自于互联网,目的在于传递更多信息,并不代表本网赞同其观点。其内容真实性、完整性不作任何保证或承诺。如若本网有任何内容侵犯您的权益,请及时联系我们,本站将会在24小时内处理完毕。













