在当今社会,房产抵押作为一种常见的融资手段,受到了众多个人和企业的关注,无论是为了满足个人的资金周转需求,如创业、教育支出、医疗费用等,还是为企业的扩大生产、项目投资等提供资金支持,房产抵押产品都具有重要的作用,房产抵押产品的申请并非一蹴而就,其中涉及到诸多复杂的流程、严格的要求以及潜在的风险,本文将深入剖析房产抵押产品申请的各个环节,为读者提供全面、详细的指导。
房产抵押产品概述
(一)定义与类型
房产抵押是指抵押人以其合法的房产以不转移占有的方式向抵押权人提供债务履行担保的行为,当债务人不履行债务时,抵押权人有权依法以抵押的房产折价或者以拍卖、变卖该房产的价款优先受偿,常见的房产抵押产品主要包括银行房产抵押贷款、非银行金融机构房产抵押贷款以及民间借贷的房产抵押等。
银行房产抵押贷款是最为常见和正规的一种方式,银行通常具有资金实力雄厚、贷款利率相对较低、贷款期限较长等优势,但对借款人的信用状况、还款能力等要求较为严格,非银行金融机构,如小额贷款公司、典当行等,其贷款申请流程相对简便、放款速度较快,但贷款利率往往较高,贷款期限较短,民间借贷的房产抵押则灵活性更大,但也存在着法律法规不健全、风险较高等问题。

(图片来源网络,侵删)
(二)适用场景
-
个人用途 对于个人而言,房产抵押可以用于多种用途,有的人可能希望通过抵押房产获取资金用于创业,实现自己的商业梦想,在创业初期,资金短缺是常见的问题,房产抵押所得的资金可以用于租赁场地、购置设备、招聘员工等方面,子女的教育支出也是一笔不小的费用,尤其是留学等高等教育需求,房产抵押可以帮助家庭解决资金难题,还有一些人可能因为突发的医疗事件而需要大量资金,通过抵押房产可以及时获得救治所需的费用。
-
企业用途 企业在经营过程中,也常常会用到房产抵押产品,企业扩大生产规模时,需要购置新的设备、建设新的厂房,这都需要大量的资金投入,通过抵押企业自有的房产或企业主个人的房产,可以获得必要的资金支持,企业在进行项目投资时,也可以借助房产抵押来筹集资金,抓住市场机遇,提升企业的竞争力。
房产抵押产品申请条件
(一)借款人条件
-
年龄要求 银行等金融机构对借款人的年龄有一定的限制,通常要求借款人年满 18 周岁,具有完全民事行为能力,为了确保借款人在贷款期限内有足够的还款能力,部分金融机构对借款人的年龄上限也有规定,一般不超过 60 周岁或 65 周岁,一位 62 周岁的老人申请 10 年期的房产抵押贷款,可能就会因为年龄问题而面临较大的审批难度。
-
身份与职业 借款人通常需要具有合法稳定的身份,如持有有效的居民身份证等,职业也是金融机构考察的重要因素之一,稳定的职业意味着稳定的收入来源,有助于保障借款人按时还款,公务员、事业单位员工、大型企业员工等职业群体在申请房产抵押贷款时具有一定的优势,因为他们的工作稳定性较高,相反,自由职业者、个体工商户等群体可能需要提供更多的证明材料来证明自己的收入情况和还款能力。
-
信用状况 信用状况是金融机构评估借款人风险的重要指标,良好的信用记录表明借款人具有较强的还款意愿和还款能力,金融机构通常会通过查询借款人的个人征信报告来了解其信用状况,征信报告中记录了借款人的信用卡使用情况、贷款还款记录、是否存在逾期等信息,如果借款人的征信报告中有较多的逾期记录、欠款未还等不良信息,那么其申请房产抵押贷款的难度将会大大增加,甚至可能会被直接拒绝。
(二)房产条件
-
产权清晰 用于抵押的房产必须产权清晰,不存在产权纠纷,这意味着房产的所有权人必须明确,且没有任何法律上的争议,如果房产是共有产权,那么所有共有人都需要同意抵押,并在相关文件上签字,在实际操作中,金融机构会要求借款人提供房产的产权证书等相关文件,以核实房产的产权情况。
-
房龄限制 不同的金融机构对房龄有不同的要求,房龄在 20 年以内的房产更容易获得贷款,因为房龄较新的房产在市场上的价值相对较高,变现能力也较强,金融机构的风险相对较低,而房龄较长的房产可能存在房屋质量下降、市场需求减少等问题,金融机构在审批时会更加谨慎。
-
房产类型与位置 房产的类型和位置也会影响贷款申请,住宅类房产的贷款审批相对容易,因为其市场需求较大,变现能力较强,而商业用房、工业用房等非住宅类房产的贷款审批则相对严格,因为其市场价值受多种因素影响,变现难度较大,房产的位置也很重要,位于城市中心、交通便利、配套设施完善的房产更容易获得金融机构的认可,而位于偏远地区、基础设施较差的房产则可能面临贷款额度较低、贷款利率较高等问题。
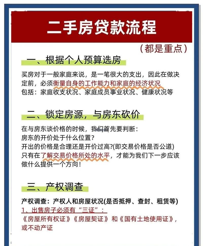
房产抵押产品申请流程
(一)前期准备
-
了解贷款政策与产品 在申请房产抵押产品之前,借款人需要充分了解不同金融机构的贷款政策和产品特点,可以通过网络搜索、咨询银行工作人员、阅读相关金融资讯等方式,了解各金融机构的贷款利率、贷款期限、还款方式、贷款额度等信息,选择最适合自己的贷款产品。
-
准备相关材料 借款人需要准备一系列的申请材料,主要包括身份证明、收入证明、房产证明等,身份证明通常是居民身份证,收入证明可以是工资流水、纳税证明、营业执照等,房产证明则是房产证等相关产权文件,根据不同金融机构的要求,可能还需要提供其他相关材料,如婚姻状况证明、资产证明等。
(二)选择金融机构并提出申请
-
选择合适的金融机构 根据自己的需求和实际情况,选择合适的金融机构,如果借款人信用良好、还款能力较强,且对贷款利率较为敏感,那么银行房产抵押贷款可能是首选,如果借款人急需资金,且对贷款审批速度要求较高,那么非银行金融机构可能更适合,在选择金融机构时,还可以考虑其口碑、服务质量等因素。
-
填写申请表并提交材料 借款人需要向金融机构填写贷款申请表,并提交前期准备好的相关材料,在填写申请表时,需要如实填写个人信息、贷款用途、贷款金额、贷款期限等内容,金融机构会对借款人提交的材料进行初步审核,检查材料的完整性和真实性。
(三)房产评估
金融机构会委托专业的房产评估机构对用于抵押的房产进行评估,评估机构会根据房产的位置、面积、房龄、装修情况等因素,对房产的市场价值进行评估,评估结果将作为金融机构确定贷款额度的重要依据,贷款额度会根据房产评估价值的一定比例来确定,通常为 50% - 70%左右,一套评估价值为 100 万元的房产,借款人可能最多可以获得 70 万元的贷款。
(四)审批与签约
-
贷款审批 金融机构会对借款人的申请进行全面审批,除了审核借款人的个人信用状况、还款能力、房产评估价值等因素外,还会对贷款用途的合理性进行审查,审批过程可能需要一定的时间,一般为几个工作日至几周不等,在审批过程中,金融机构可能会要求借款人补充一些材料或提供进一步的说明。
-
签订合同 如果贷款申请获得批准,金融机构会与借款人签订贷款合同和抵押合同,贷款合同中会明确贷款金额、贷款利率、贷款期限、还款方式等条款,抵押合同则会规定房产抵押的相关事宜,包括抵押的范围、抵押期限、抵押权人的权利和义务等,借款人在签订合同前,需要仔细阅读合同条款,确保自己了解并同意所有内容。
(五)抵押登记与放款
-
抵押登记 签订合同后,借款人需要与金融机构一起到当地的房产管理部门办理抵押登记手续,抵押登记是保障抵押权人权益的重要法律程序,只有办理了抵押登记,金融机构才真正拥有对抵押房产的抵押权,办理抵押登记时,需要提交相关的文件和资料,如贷款合同、抵押合同、房产证等。
-
放款 完成抵押登记手续后,金融机构会按照合同约定的方式将贷款款项发放到借款人指定的账户,放款时间一般较快,通常在办理完抵押登记后的几个工作日内。
房产抵押产品申请要点
(一)合理确定贷款额度与期限
借款人在申请房产抵押产品时,需要根据自己的实际需求和还款能力合理确定贷款额度和期限,贷款额度不宜过高,以免给自己带来过大的还款压力,贷款期限也需要根据自己的资金使用计划和还款能力来选择,如果贷款期限过短,可能会导致每月还款金额过高;如果贷款期限过长,可能会支付更多的利息,一位借款人需要 50 万元资金用于创业,预计在 3 年内能够实现盈利并偿还贷款,那么他可以选择 3 年期的贷款,根据自己的还款能力确定合适的还款方式。
(二)关注贷款利率与还款方式
贷款利率直接影响到借款人的贷款成本,因此需要关注不同金融机构的贷款利率水平,银行的贷款利率相对较低,但审批要求较高;非银行金融机构的贷款利率可能较高,但审批速度较快,借款人需要根据自己的实际情况进行权衡,还款方式也是需要考虑的重要因素,常见的还款方式有等额本息还款、等额本金还款、先息后本还款等,不同的还款方式在每月还款金额、利息支付总额等方面存在差异,借款人需要选择适合自己的还款方式,等额本息还款方式每月还款金额固定,适合收入稳定的借款人;等额本金还款方式前期还款压力较大,但总体利息支出相对较少,适合有一定经济实力的借款人。
(三)注意合同条款细节
在签订贷款合同和抵押合同前,借款人需要仔细阅读合同条款,注意其中的细节,要明确贷款利率的调整方式、是否存在提前还款违约金、逾期还款的罚息标准等,要注意合同中关于抵押物处置的条款,了解在什么情况下金融机构有权处置抵押房产,如果对合同条款有疑问,应及时向金融机构咨询,确保自己的权益得到充分保障。
(四)防范中介风险
在申请房产抵押产品过程中,一些借款人可能会选择通过中介机构来办理,市场上的中介机构良莠不齐,存在一些不法中介以收取高额手续费、提供虚假信息等方式骗取借款人的钱财,借款人在选择中介机构时,要选择有资质、信誉良好的中介机构,并与其签订详细的服务合同,明确双方的权利和义务,要警惕中介机构的不合理要求,避免陷入中介陷阱。
房产抵押产品申请风险及防范措施
(一)违约风险
如果借款人未能按时还款,就会面临违约风险,违约不仅会导致借款人的信用记录受损,还可能会面临金融机构的催收和法律诉讼,金融机构有权通过法律途径处置抵押房产,以收回贷款本息,为了防范违约风险,借款人在申请贷款前需要充分评估自己的还款能力,合理安排资金使用计划,确保按时还款,如果遇到还款困难,应及时与金融机构沟通,协商解决方案,避免违约情况的发生。
(二)利率风险
贷款利率的波动会对借款人的还款成本产生影响,如果贷款利率上升,借款人的还款金额也会相应增加,为了防范利率风险,借款人可以选择固定利率的贷款产品,这样在贷款期限内贷款利率不会发生变化,还款金额也相对稳定,如果选择浮动利率的贷款产品,借款人需要关注市场利率的变化情况,做好应对利率上升的准备。
(三)市场风险
房产市场的波动会影响抵押房产的价值,如果房产市场价格下跌,抵押房产的价值可能会低于贷款余额,金融机构可能会要求借款人追加抵押物或提前偿还部分贷款,为了防范市场风险,借款人在选择抵押房产时,要选择市场价值相对稳定、变现能力较强的房产,要关注房产市场的动态,及时了解房产价格的变化情况。
(四)法律风险
在房产抵押产品申请过程中,涉及到诸多法律法规,如果借款人不了解相关法律法规,可能会面临法律风险,在办理抵押登记手续时,如果手续不齐全或不符合法律规定,可能会导致抵押无效,为了防范法律风险,借款人可以咨询专业的律师,了解相关法律法规的规定,确保自己的行为合法合规。
房产抵押产品为个人和企业提供了一种重要的融资渠道,但申请过程复杂,涉及到诸多环节和风险,借款人在申请房产抵押产品时,需要充分了解相关的政策和要求,合理确定贷款额度和期限,关注贷款利率和还款方式,注意合同条款细节,防范各种风险,金融机构也应加强风险管理,严格审批流程,确保贷款业务的稳健发展,只有借款人和金融机构共同努力,才能实现房产抵押产品的良性运作,为经济社会的发展提供有力的支持,在未来,随着金融市场的不断发展和完善,房产抵押产品也将不断创新和优化,为更多的个人和企业提供更加便捷、高效的融资服务。
房产抵押产品申请是一个需要谨慎对待的过程,希望本文能够为广大读者提供有益的参考和指导,帮助他们在申请房产抵押产品时做出明智的决策。
扫描二维码推送至手机访问。
以上信息来自于互联网,目的在于传递更多信息,并不代表本网赞同其观点。其内容真实性、完整性不作任何保证或承诺。如若本网有任何内容侵犯您的权益,请及时联系我们,本站将会在24小时内处理完毕。













