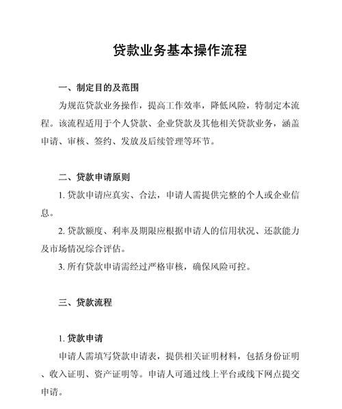
在当今竞争激烈的商业环境中,企业的发展离不开资金的支持,银行贷款作为一种常见的融资方式,为企业提供了重要的资金来源,办理银行贷款对于企业来说并非一项简单的任务,需要企业充分了解相关的政策、流程和要求,本文将详细介绍企业办理银行贷款的步骤、所需材料以及注意事项,帮助企业顺利获得所需的资金。
贷款前的准备工作
1、明确贷款需求
企业在办理银行贷款之前,首先需要明确自己的贷款需求,这包括贷款的金额、用途、期限和还款方式等,企业应根据自身的实际情况,合理确定贷款需求,避免过度贷款或贷款不足。

(图片来源网络,侵删)
2、评估自身信用状况
银行在审批贷款时,会对企业的信用状况进行评估,企业需要提前了解自己的信用状况,如有不良信用记录,应及时采取措施进行修复,企业可以通过查询信用报告、与银行沟通等方式,了解自己的信用状况,并采取相应的措施进行改善。
3、准备相关材料
企业在办理银行贷款时,需要准备一系列相关材料,这些材料包括企业营业执照、税务登记证、组织机构代码证、财务报表、贷款申请书、还款计划等,企业应确保这些材料的真实性、完整性和准确性,以便银行能够顺利审批贷款。
选择合适的银行和贷款产品
1、了解银行贷款政策
不同的银行在贷款政策、贷款产品和审批流程等方面存在差异,企业在选择银行时,需要了解不同银行的贷款政策和产品特点,选择适合自己的银行和贷款产品。
2、比较不同银行的贷款利率和还款方式
贷款利率和还款方式是企业选择银行贷款时需要考虑的重要因素,企业应比较不同银行的贷款利率和还款方式,选择最适合自己的银行和贷款产品。
3、选择合适的贷款期限
贷款期限也是企业选择银行贷款时需要考虑的重要因素,企业应根据自身的实际情况,合理确定贷款期限,避免贷款期限过长或过短。
办理银行贷款的步骤
1、提交贷款申请
企业在选择好银行和贷款产品后,需要向银行提交贷款申请,企业应填写贷款申请书,并提交相关材料。
2、银行审批贷款申请
银行在收到企业的贷款申请后,会对企业的信用状况、还款能力、贷款用途等进行评估,银行会根据评估结果,决定是否批准企业的贷款申请。
3、签订贷款合同
如果企业的贷款申请获得批准,银行会与企业签订贷款合同,贷款合同中会明确贷款金额、贷款利率、贷款期限、还款方式等重要条款。
4、办理抵押登记手续
如果企业需要办理抵押登记手续,银行会要求企业提供相关的抵押证明文件,并协助企业办理抵押登记手续。
5、银行放款
在完成抵押登记手续后,银行会按照贷款合同的约定,将贷款金额发放到企业指定的账户。
注意事项
1、选择合适的贷款银行和贷款产品
企业在办理银行贷款时,应选择合适的贷款银行和贷款产品,企业应根据自身的实际情况,选择信誉良好、贷款政策优惠、审批流程简单的银行和贷款产品。
2、提供真实、完整、准确的贷款申请材料
企业在办理银行贷款时,应提供真实、完整、准确的贷款申请材料,企业应确保贷款申请材料的真实性、完整性和准确性,以免影响银行的审批结果。
3、遵守贷款合同的约定
企业在获得银行贷款后,应遵守贷款合同的约定,企业应按时还款,避免逾期还款,以免影响自己的信用状况。
4、注意贷款用途的合法性
企业在办理银行贷款时,应注意贷款用途的合法性,企业应确保贷款用途符合国家法律法规和银行的相关规定,以免影响银行的审批结果。
企业办理银行贷款是一项复杂的任务,需要企业充分了解相关的政策、流程和要求,企业应在贷款前做好充分的准备工作,选择合适的银行和贷款产品,办理抵押登记手续,遵守贷款合同的约定,注意贷款用途的合法性,以确保顺利获得所需的资金。
扫描二维码推送至手机访问。
以上信息来自于互联网,目的在于传递更多信息,并不代表本网赞同其观点。其内容真实性、完整性不作任何保证或承诺。如若本网有任何内容侵犯您的权益,请及时联系我们,本站将会在24小时内处理完毕。














