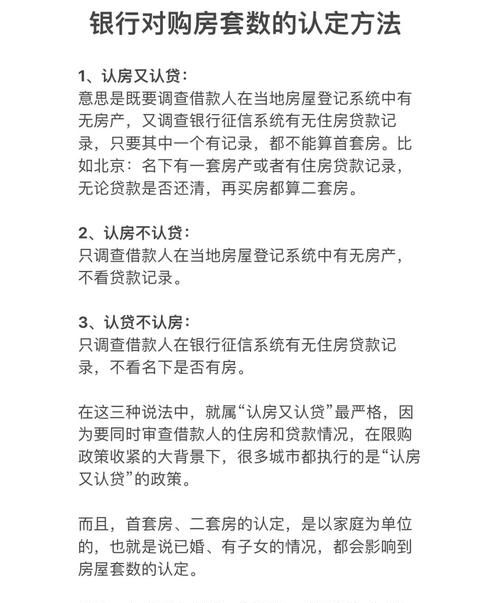
在二手房交易的复杂流程中,房地产企业与银行贷款之间存在着紧密且至关重要的联系,这一关系不仅影响着购房者的购房能力和决策,也对房地产市场的稳定和发展起着关键作用。
对于房地产企业来说,银行贷款是其重要的资金来源之一,在开发二手房项目时,需要投入大量的资金用于收购房源、装修改造、营销推广等各个环节,如果没有银行贷款的支持,房地产企业的资金链可能会面临巨大压力,甚至导致项目停滞或无法顺利进行,银行贷款为房地产企业提供了必要的资金周转,使得他们能够按照计划推进项目,满足市场需求。
从购房者的角度来看,银行贷款也是他们实现购房梦想的重要途径,在购买二手房时,大多数购房者无法一次性支付全部房款,而银行贷款则为他们提供了分期付款的选择,购房者可以通过向银行申请贷款,按照一定的还款计划在较长时间内逐步偿还房款,这样一来,购房者的购房门槛得以降低,更多的人有机会拥有自己的住房。

(图片来源网络,侵删)
房地产企业与银行贷款之间的关系并非总是一帆风顺,在某些情况下,可能会出现一些问题和风险。
房地产市场的波动可能会对银行贷款带来影响,如果房地产市场出现低迷,房价下跌,可能会导致二手房的价值缩水,这对于银行来说,意味着抵押物的价值减少,如果购房者无法按时还款,银行可能会面临抵押物贬值甚至无法变现的风险,房地产市场的不景气也可能影响购房者的还款能力,增加银行的不良贷款率。
房地产企业自身的经营状况也会对银行贷款产生影响,如果房地产企业经营不善,出现资金链断裂、项目烂尾等问题,银行的贷款也可能无法按时收回,这不仅会给银行带来经济损失,还可能引发金融风险,对整个金融体系造成冲击。
为了应对这些风险,银行在发放二手房贷款时通常会采取一系列的风险控制措施,银行会对购房者的信用状况进行严格审查,通过查看购房者的信用记录、收入证明、负债情况等,评估购房者的还款能力和信用风险,只有信用良好、还款能力较强的购房者才有资格获得银行贷款。
银行会对二手房的价值进行评估,一般会委托专业的评估机构对房屋进行评估,确定其市场价值,银行会根据房屋的评估价值来确定贷款额度,通常贷款额度不会超过房屋评估价值的一定比例,这样可以降低银行的风险,确保抵押物的价值能够覆盖贷款金额。
银行还会要求购房者购买房屋保险,以保障银行在抵押物出现意外损失时的权益,银行也会对房地产企业的经营状况进行关注和监督,要求房地产企业按时还款,并定期提供财务报表等相关资料。
房地产企业与银行贷款之间的关系是相互依存又相互制约的,银行贷款为房地产企业提供了资金支持,促进了二手房市场的发展;而房地产企业的健康发展也为银行贷款的安全提供了保障,在二手房交易中,购房者、房地产企业和银行都需要谨慎对待这一关系,共同维护市场的稳定和健康发展。
购房者在申请银行贷款时,应该如实提供自己的信息和资料,保持良好的信用记录,合理规划自己的还款计划,避免逾期还款等不良行为,购房者也应该对二手房市场有一定的了解,选择合适的房源和贷款方案,降低自己的购房风险。
房地产企业在与银行合作时,应该加强自身的经营管理,提高项目的质量和效益,确保按时还款,房地产企业也应该积极与银行沟通,及时解决可能出现的问题,维护良好的合作关系。
银行在发放二手房贷款时,应该严格遵守相关的法律法规和监管要求,加强风险控制和管理,银行应该不断完善贷款审批流程,提高贷款审批的准确性和效率,同时加强对抵押物的管理和处置,确保贷款资金的安全。
二手房交易中房地产企业与银行贷款的关系是一个复杂而重要的问题,只有购房者、房地产企业和银行共同努力,加强沟通与合作,才能实现三方共赢,促进二手房市场的健康稳定发展。
扫描二维码推送至手机访问。
以上信息来自于互联网,目的在于传递更多信息,并不代表本网赞同其观点。其内容真实性、完整性不作任何保证或承诺。如若本网有任何内容侵犯您的权益,请及时联系我们,本站将会在24小时内处理完毕。













