一、引言
在惠州这座充满活力的城市,无论是刚需购房还是改善型购房,公积金贷款都成为了许多购房者的重要选择,而中信银行作为一家知名的金融机构,在惠州公积金贷款领域也有着重要的地位,本文将详细介绍惠州中信银行公积金贷款的相关内容,帮助购房者更好地了解和利用这一政策。
二、惠州公积金贷款概述

(图片来源网络,侵删)
(一)公积金贷款的定义和作用
公积金贷款是指缴存住房公积金的职工享受的贷款,国家规定,凡是缴存公积金的职工均可按公积金贷款的相关规定申请个人住房公积金贷款,公积金贷款具有利率低、还款方式灵活等优点,能够有效减轻购房者的还款压力,帮助他们实现安居梦想。
(二)惠州公积金贷款的政策规定
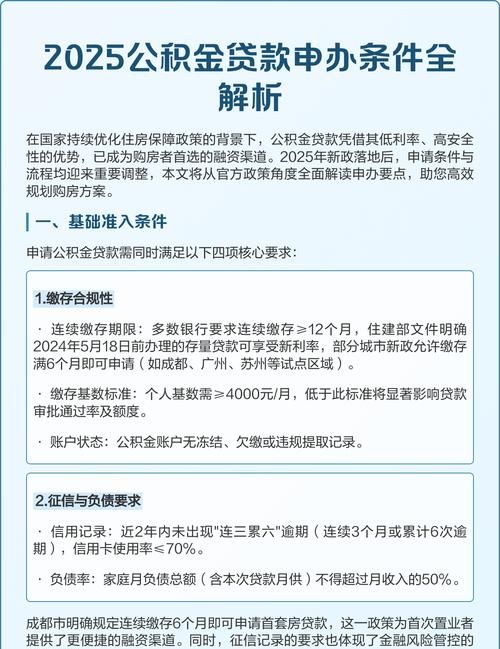
1、贷款对象:在惠州正常缴存住房公积金的职工,包括在职职工和退休职工。
2、贷款条件:
- 具有完全民事行为能力;
- 有稳定的经济收入,信用良好,有偿还贷款本息的能力;
- 购买、建造、翻建、大修自住住房;
- 具有购买、建造、翻建、大修自住住房的合同或相关证明文件;
- 符合惠州住房公积金管理中心规定的其他条件。
3、贷款额度:惠州公积金贷款额度根据职工的缴存情况、还款能力等因素确定,惠州公积金贷款最高额度为80万元,夫妻双方共同申请最高额度为100万元。
4、贷款期限:惠州公积金贷款期限最长为30年,且不得超过借款人法定退休年龄后5年。
5、贷款利率:惠州公积金贷款利率按照国家有关规定执行,目前执行的贷款利率为3.25%。
三、中信银行公积金贷款流程
(一)贷款申请
1、借款人向中信银行提出公积金贷款申请,并填写《中信银行个人住房公积金贷款申请表》。
2、借款人提交相关证明材料,包括身份证、户口本、结婚证、住房公积金缴存证明、购房合同、首付款发票等。
3、中信银行对借款人提交的申请材料进行审核,如发现问题,及时要求借款人补充或更正。
(二)贷款审批
1、中信银行对借款人的申请材料进行审核后,将申请材料报送惠州住房公积金管理中心进行审批。
2、惠州住房公积金管理中心对借款人的申请进行审核,如符合贷款条件,将出具《住房公积金贷款审批表》。
3、中信银行根据惠州住房公积金管理中心出具的《住房公积金贷款审批表》,对借款人的贷款额度、贷款期限、贷款利率等进行审批。
(三)签订合同
1、中信银行与借款人签订《中信银行个人住房公积金贷款合同》。
2、借款人与中信银行签订《中信银行个人住房公积金贷款抵押合同》(如需抵押)或《中信银行个人住房公积金贷款质押合同》(如需质押)。
3、借款人与中信银行签订《中信银行个人住房公积金贷款保证合同》(如需保证)。
(四)贷款发放
1、中信银行按照《中信银行个人住房公积金贷款合同》的约定,将贷款资金发放至借款人指定的账户。
2、借款人按照《中信银行个人住房公积金贷款合同》的约定,按时足额偿还贷款本息。
四、中信银行公积金贷款优势
(一)专业的服务团队
中信银行拥有一支专业的公积金贷款服务团队,团队成员具备丰富的金融知识和业务经验,能够为借款人提供专业、高效、优质的服务。
(二)便捷的贷款流程
中信银行简化了公积金贷款流程,提高了贷款审批效率,能够为借款人节省时间和精力。
(三)丰富的贷款产品
中信银行根据借款人的不同需求,推出了多种公积金贷款产品,如等额本息还款法、等额本金还款法、自由还款法等,借款人可以根据自己的实际情况选择合适的贷款产品。
(四)优惠的贷款利率
中信银行公积金贷款利率按照国家有关规定执行,目前执行的贷款利率为3.25%,较其他商业银行的贷款利率低,能够为借款人节省利息支出。
五、中信银行公积金贷款注意事项
(一)按时足额还款
借款人应按照《中信银行个人住房公积金贷款合同》的约定,按时足额偿还贷款本息,如借款人逾期还款,将影响其个人信用记录,并可能导致贷款提前收回。
(二)注意贷款期限
借款人应根据自己的还款能力和经济状况,合理选择贷款期限,如贷款期限过长,将导致借款人支付的利息过多;如贷款期限过短,将导致借款人还款压力过大。
(三)注意贷款额度
借款人应根据自己的实际需求和还款能力,合理选择贷款额度,如贷款额度过高,将导致借款人还款压力过大;如贷款额度过低,将影响借款人的购房计划。
(四)注意贷款用途
借款人应按照《中信银行个人住房公积金贷款合同》的约定,将贷款资金用于购买、建造、翻建、大修自住住房,不得将贷款资金用于其他用途。
(五)注意个人信用记录
借款人应保持良好的个人信用记录,避免逾期还款、欠款等不良信用行为,如借款人个人信用记录不良,将影响其申请公积金贷款的审批结果。
六、案例分析
(一)案例背景
李先生是一位在惠州工作的公务员,他在惠州购买了一套自住住房,总价为100万元,首付款为30万元,剩余70万元申请公积金贷款,李先生的公积金缴存基数为10000元,缴存比例为12%,他的月收入为12000元。
(二)贷款申请
李先生向中信银行提出公积金贷款申请,并填写了《中信银行个人住房公积金贷款申请表》,他提交了身份证、户口本、结婚证、住房公积金缴存证明、购房合同、首付款发票等相关证明材料。
(三)贷款审批
中信银行对李先生提交的申请材料进行了审核,并将申请材料报送惠州住房公积金管理中心进行审批,惠州住房公积金管理中心对李先生的申请进行了审核,认为李先生符合贷款条件,出具了《住房公积金贷款审批表》,中信银行根据惠州住房公积金管理中心出具的《住房公积金贷款审批表》,对李先生的贷款额度、贷款期限、贷款利率等进行了审批,最终确定李先生的贷款额度为60万元,贷款期限为20年,贷款利率为3.25%。
(四)签订合同
中信银行与李先生签订了《中信银行个人住房公积金贷款合同》和《中信银行个人住房公积金贷款抵押合同》,李先生按照合同的约定,将购房合同、首付款发票等相关证明材料交给中信银行进行抵押登记。
(五)贷款发放
中信银行按照《中信银行个人住房公积金贷款合同》的约定,将贷款资金发放至李先生指定的账户,李先生收到贷款资金后,按照合同的约定,按时足额偿还贷款本息。
(六)案例总结
通过中信银行的公积金贷款,李先生成功购买了一套自住住房,实现了自己的安居梦想,中信银行专业的服务团队、便捷的贷款流程、丰富的贷款产品和优惠的贷款利率,为李先生提供了优质的服务,帮助他节省了时间和精力,降低了购房成本。
七、结论
惠州中信银行公积金贷款是一项非常优惠的政策,能够为购房者提供低利率、高额度、长期限的贷款支持,中信银行专业的服务团队、便捷的贷款流程、丰富的贷款产品和优惠的贷款利率,为购房者提供了优质的服务,帮助他们实现了安居梦想,购房者在申请公积金贷款时,应了解相关政策规定,选择合适的贷款产品和贷款期限,按时足额偿还贷款本息,保持良好的个人信用记录,以确保贷款申请的顺利审批和还款的顺利进行。
扫描二维码推送至手机访问。
以上信息来自于互联网,目的在于传递更多信息,并不代表本网赞同其观点。其内容真实性、完整性不作任何保证或承诺。如若本网有任何内容侵犯您的权益,请及时联系我们,本站将会在24小时内处理完毕。













