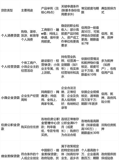
在当今的商业环境中,企业的资金需求多种多样,而动产抵押贷款作为一种有效的融资方式,为许多企业提供了重要的资金支持,作为一名二手房中介,我虽然主要专注于房地产领域,但对于企业融资方面的知识也有一定的了解,我将为您详细介绍企业动产抵押贷款的申请流程和相关要点。
企业动产抵押贷款的概念和优势
企业动产抵押贷款是指借款人以其合法拥有的动产作为抵押物,向金融机构申请贷款的一种融资方式,动产通常包括原材料、半成品、成品、库存商品、应收账款、设备等,与其他融资方式相比,企业动产抵押贷款具有以下优势:
1、拓宽融资渠道:对于一些缺乏固定资产或抵押物的企业来说,动产抵押贷款提供了一种新的融资途径,有助于解决企业的资金短缺问题。
2、提高资产利用率:企业可以将其闲置或利用率较低的动产作为抵押物进行贷款,从而充分利用资产,提高资产的价值和效益。
3、灵活便捷:动产抵押贷款的审批流程相对较为灵活,贷款额度和期限可以根据企业的实际需求进行定制,能够更好地满足企业的个性化融资需求。
4、促进企业发展:通过获得资金支持,企业可以扩大生产规模、更新设备、开拓市场等,从而促进企业的发展和壮大。
申请企业动产抵押贷款的条件
1、企业要求
- 具有合法有效的营业执照、组织机构代码证、税务登记证等经营资质证明文件。
- 具有稳定的经营收入和良好的财务状况,具备按时足额偿还贷款本息的能力。
- 信用记录良好,无不良信用记录或重大违法违规行为。
- 与金融机构建立了良好的合作关系,具备按时还款的信誉。
2、动产要求
- 动产必须是借款人合法拥有的,具有明确的所有权或合法的处分权。
- 动产必须具有一定的市场价值和流动性,能够在市场上进行变现。
- 动产必须符合金融机构的相关规定,如质量合格、手续齐全等。
申请企业动产抵押贷款的流程
1、贷款申请
- 借款人向金融机构提出贷款申请,并提交相关的申请材料,包括企业营业执照、组织机构代码证、税务登记证、法定代表人身份证明、贷款用途证明、财务报表、动产清单、抵押合同等。
- 金融机构对借款人的申请材料进行初步审核,如发现申请材料不齐全或不符合要求,将要求借款人补充或更正。
2、抵押物评估
- 金融机构对借款人提供的动产进行评估,确定其市场价值和抵押率,评估机构将根据动产的种类、数量、质量、市场行情等因素进行评估,并出具评估报告。
- 借款人对评估结果如有异议,可以要求重新评估。
3、贷款审批
- 金融机构对借款人的申请材料和抵押物评估报告进行综合审查,包括借款人的信用状况、经营状况、财务状况、贷款用途、还款能力等。
- 金融机构根据审查结果,决定是否批准贷款申请,如批准贷款申请,将与借款人签订贷款合同和抵押合同。
4、抵押物登记
- 借款人与金融机构签订抵押合同后,需要到相关的登记机关办理抵押物登记手续,登记机关将对抵押物的所有权或处分权进行确认,并颁发抵押物登记证书。
- 借款人需要按照登记机关的要求,提供相关的证明文件和手续,确保抵押物登记的顺利进行。
5、贷款发放
- 借款人办理完抵押物登记手续后,金融机构将按照贷款合同的约定,将贷款金额发放到借款人指定的账户。
- 借款人需要按照贷款合同的约定,按时足额偿还贷款本息。
申请企业动产抵押贷款的注意事项
1、选择合适的金融机构
- 不同的金融机构对企业动产抵押贷款的政策和要求可能有所不同,借款人需要根据自身的实际情况,选择合适的金融机构进行贷款申请。
- 借款人可以通过比较不同金融机构的贷款利率、贷款额度、贷款期限、还款方式等因素,选择最适合自己的金融机构。
2、准备充分的申请材料
- 借款人需要准备充分的申请材料,确保申请材料的真实性、完整性和准确性,申请材料包括企业营业执照、组织机构代码证、税务登记证、法定代表人身份证明、贷款用途证明、财务报表、动产清单、抵押合同等。
- 借款人需要按照金融机构的要求,对申请材料进行整理和装订,确保申请材料的规范性和整洁性。
3、选择合适的动产抵押物
- 借款人需要选择合适的动产抵押物,确保动产抵押物的市场价值和流动性,动产抵押物通常包括原材料、半成品、成品、库存商品、应收账款、设备等。
- 借款人需要对动产抵押物进行评估,确定其市场价值和抵押率,评估机构将根据动产的种类、数量、质量、市场行情等因素进行评估,并出具评估报告。
4、注意贷款合同的条款
- 借款人需要仔细阅读贷款合同的条款,确保对贷款合同的内容有充分的了解,贷款合同的条款包括贷款金额、贷款期限、贷款利率、还款方式、违约责任等。
- 借款人需要对贷款合同的条款提出疑问和意见,如有必要,可以与金融机构进行协商和沟通。
5、按时足额偿还贷款本息
- 借款人需要按照贷款合同的约定,按时足额偿还贷款本息,如借款人未能按时足额偿还贷款本息,将影响其信用记录,并可能导致抵押物被处置。
- 借款人可以通过提前还款、部分还款等方式,减轻还款压力。
企业动产抵押贷款是一种有效的融资方式,为许多企业提供了重要的资金支持,作为一名二手房中介,我希望通过本文的介绍,能够帮助您了解企业动产抵押贷款的申请流程和相关要点,如果您有任何关于企业动产抵押贷款的问题,欢迎随时向我咨询。
扫描二维码推送至手机访问。
以上信息来自于互联网,目的在于传递更多信息,并不代表本网赞同其观点。其内容真实性、完整性不作任何保证或承诺。如若本网有任何内容侵犯您的权益,请及时联系我们,本站将会在24小时内处理完毕。














