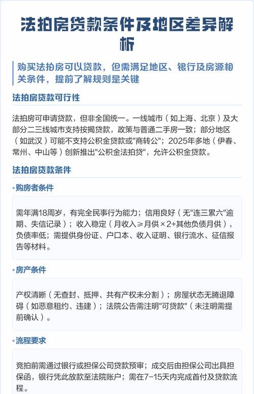
在惠州,工商银行提前还贷款预约是一个备受关注的话题,对于许多贷款客户来说,提前还款可能是一种优化财务状况、减轻还款压力的选择,本文将详细介绍惠州工行提前还贷款预约的相关信息,包括预约的流程、注意事项以及可能对个人财务产生的影响等,帮助读者全面了解这一重要事项。
惠州工行提前还贷款的优势
1、节省利息支出
提前还款可以减少贷款本金,从而降低未来的利息支出,随着时间的推移,贷款利息会不断累积,提前还款能够尽早摆脱利息的束缚,为借款人节省一笔可观的费用。

(图片来源网络,侵删)
2、提高资金使用效率
提前还清贷款后,借款人可以将原本用于还款的资金用于其他投资或个人发展,可以用于投资股票、基金、债券等金融产品,以获取更高的收益;或者用于改善生活质量,如购买房产、汽车等。
3、降低债务风险
提前还款可以减少债务负担,降低借款人的财务风险,债务过多可能会给个人或家庭带来较大的经济压力,提前还清贷款可以让借款人更加轻松地应对其他突发情况或未来的财务需求。
惠州工行提前还贷款预约的流程
1、了解提前还款的条件
在进行提前还款预约之前,借款人需要了解惠州工行对于提前还款的具体要求和条件,不同的贷款产品和贷款期限可能会有不同的规定,例如是否需要支付违约金、提前还款的时间限制等,借款人可以通过拨打工商银行客服电话、咨询贷款客户经理或登录工商银行官方网站等方式获取相关信息。
2、准备相关资料
根据惠州工行的要求,借款人需要准备一些必要的资料,以便顺利进行提前还款预约,需要提供身份证、贷款合同、还款账户信息等,具体资料要求可能因个人情况和贷款产品而异,借款人在预约前应仔细核对所需资料,并确保资料的真实性和完整性。
3、联系工商银行客服或贷款客户经理
借款人可以通过拨打工商银行客服电话或联系贷款客户经理的方式进行提前还款预约,在预约时,需要告知客服人员或贷款客户经理自己的姓名、身份证号码、贷款合同编号、还款账户信息以及提前还款的金额等,客服人员或贷款客户经理会根据借款人的情况进行核实,并告知借款人预约成功后的相关事宜。
4、签订提前还款协议
如果借款人的提前还款申请被工商银行批准,借款人需要与工商银行签订提前还款协议,提前还款协议是一份具有法律效力的文件,其中会明确约定提前还款的金额、还款时间、违约金等事项,借款人在签订协议前应仔细阅读协议内容,确保自己理解并同意协议中的各项条款。
5、进行提前还款操作
在签订提前还款协议后,借款人需要按照协议约定的时间和方式进行提前还款操作,借款人可以通过工商银行网上银行、手机银行、自助终端等渠道进行还款,在还款时,需要确保还款账户中有足够的资金用于偿还贷款本息。
惠州工行提前还贷款预约的注意事项
1、关注违约金政策
如前所述,不同的贷款产品和贷款期限可能会有不同的违约金政策,借款人在进行提前还款预约前,应仔细了解工商银行对于违约金的规定,避免因不了解政策而产生不必要的费用。
2、合理安排资金
提前还款需要借款人有足够的资金支持,借款人在进行提前还款预约前,应合理安排自己的资金,确保在还款时能够顺利支付贷款本息,借款人也可以考虑在提前还款后是否有其他的资金需求,避免因提前还款而影响个人或家庭的正常生活。
3、注意提前还款的时间限制
惠州工行可能会对提前还款的时间进行限制,例如要求借款人在贷款发放一定时间后才能进行提前还款,借款人在进行提前还款预约前,应了解工商银行对于提前还款时间的具体要求,避免因违反时间限制而导致预约失败。
4、及时办理相关手续
在进行提前还款操作后,借款人需要及时办理相关手续,如取回贷款合同、解除抵押登记等,这些手续的办理对于借款人的权益保护至关重要,借款人应按照工商银行的要求及时办理相关手续。
惠州工行提前还贷款预约对个人财务的影响
1、短期影响
提前还款可能会对借款人的短期财务状况产生一定的影响,借款人在提前还款后可能会面临资金紧张的情况,需要合理安排资金以应对其他支出,如果借款人在提前还款时需要支付违约金,也会增加短期的财务负担。
2、长期影响
从长期来看,提前还款对借款人的财务状况具有积极的影响,提前还款可以节省大量的利息支出,提高资金使用效率,降低债务风险,这些好处将有助于借款人实现更好的财务规划和个人发展。
惠州工行提前还贷款预约是一个需要借款人认真考虑的事项,借款人在进行预约前,应充分了解提前还款的优势、流程、注意事项以及对个人财务的影响等,通过合理规划和安排,借款人可以在满足工商银行要求的前提下,顺利进行提前还款操作,实现个人财务的优化和发展。
扫描二维码推送至手机访问。
以上信息来自于互联网,目的在于传递更多信息,并不代表本网赞同其观点。其内容真实性、完整性不作任何保证或承诺。如若本网有任何内容侵犯您的权益,请及时联系我们,本站将会在24小时内处理完毕。













