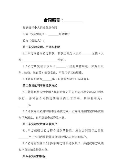
在金融领域中,房产抵押货款是一种常见的融资方式,它为许多人提供了实现各种目标的资金支持,如企业经营、个人创业、教育、医疗等,对于许多潜在的借款人来说,一个关键的问题是:房产抵押货款有月供吗?这个问题的答案并不是简单的“有”或“没有”,而是涉及到多个方面的因素。
我们需要明确什么是房产抵押货款,房产抵押货款是指借款人以自己或他人的房产作为抵押物,向金融机构申请贷款的一种方式,在这种贷款方式下,金融机构会根据借款人的信用状况、还款能力、房产价值等因素来确定贷款额度和贷款利率,一旦贷款获批,借款人需要按照约定的还款方式和期限向金融机构偿还贷款本金和利息。
房产抵押货款是否有月供呢?答案是肯定的,在大多数情况下,房产抵押货款的还款方式是等额本息或等额本金,等额本息还款方式是指借款人在每个还款期内,按照固定的金额偿还贷款本金和利息,其中利息随着本金的减少而逐渐减少,本金随着还款期数的增加而逐渐增加,等额本金还款方式是指借款人在每个还款期内,按照固定的本金偿还金额和剩余本金的利息来偿还贷款,其中本金随着还款期数的增加而逐渐减少,利息也随着本金的减少而逐渐减少,无论是等额本息还是等额本金还款方式,借款人都需要按照约定的还款期限和还款金额每月向金融机构偿还贷款,这就是我们所说的月供。

(图片来源网络,侵删)
需要注意的是,房产抵押货款的月供并不是固定不变的,在实际还款过程中,月供可能会受到多种因素的影响,如贷款利率的调整、还款期限的变化、提前还款等,如果贷款利率上升,借款人的月供也会相应增加;如果借款人提前还款,那么月供也会相应减少,借款人在申请房产抵押货款时,需要充分考虑这些因素,以便更好地规划自己的还款计划。
除了月供之外,房产抵押货款还可能涉及到其他费用,如评估费、抵押登记费、保险费等,这些费用的具体金额和支付方式可能因地区、金融机构和贷款产品的不同而有所差异,借款人在申请房产抵押货款时,需要了解这些费用的相关信息,并在合同中明确约定。
房产抵押货款也存在一定的风险,如果借款人无法按时偿还贷款,金融机构有权依法处置借款人的抵押物,以收回贷款本金和利息,这可能会导致借款人失去自己的房产,从而给自己和家人带来不必要的经济和生活压力,借款人在申请房产抵押货款时,需要充分考虑自己的还款能力和风险承受能力,确保自己能够按时偿还贷款。
房产抵押货款有月供,并且月供的金额和支付方式可能会受到多种因素的影响,借款人在申请房产抵押货款时,需要充分了解相关的贷款政策和合同条款,以便更好地规划自己的还款计划,借款人也需要注意防范贷款风险,确保自己能够按时偿还贷款,避免给自己和家人带来不必要的经济和生活压力。
扫描二维码推送至手机访问。
以上信息来自于互联网,目的在于传递更多信息,并不代表本网赞同其观点。其内容真实性、完整性不作任何保证或承诺。如若本网有任何内容侵犯您的权益,请及时联系我们,本站将会在24小时内处理完毕。













