在日常生活中,我们可能会遇到需要资金周转的情况,而房产证抵押就是一种常见的融资方式,很多人可能对房产证去国土局抵押的具体流程和相关事项并不十分清楚,今天我们就来详细了解一下。
房产证抵押的基本概念
房产证抵押,就是将房产的所有权作为抵押物,向银行或其他金融机构申请贷款的一种行为,在抵押期间,房产的所有权仍然归属于借款人,但借款人不能随意处置该房产,只有在还清贷款后,才能解除抵押,重新获得房产的完全所有权。
房产证抵押的流程
1、准备资料

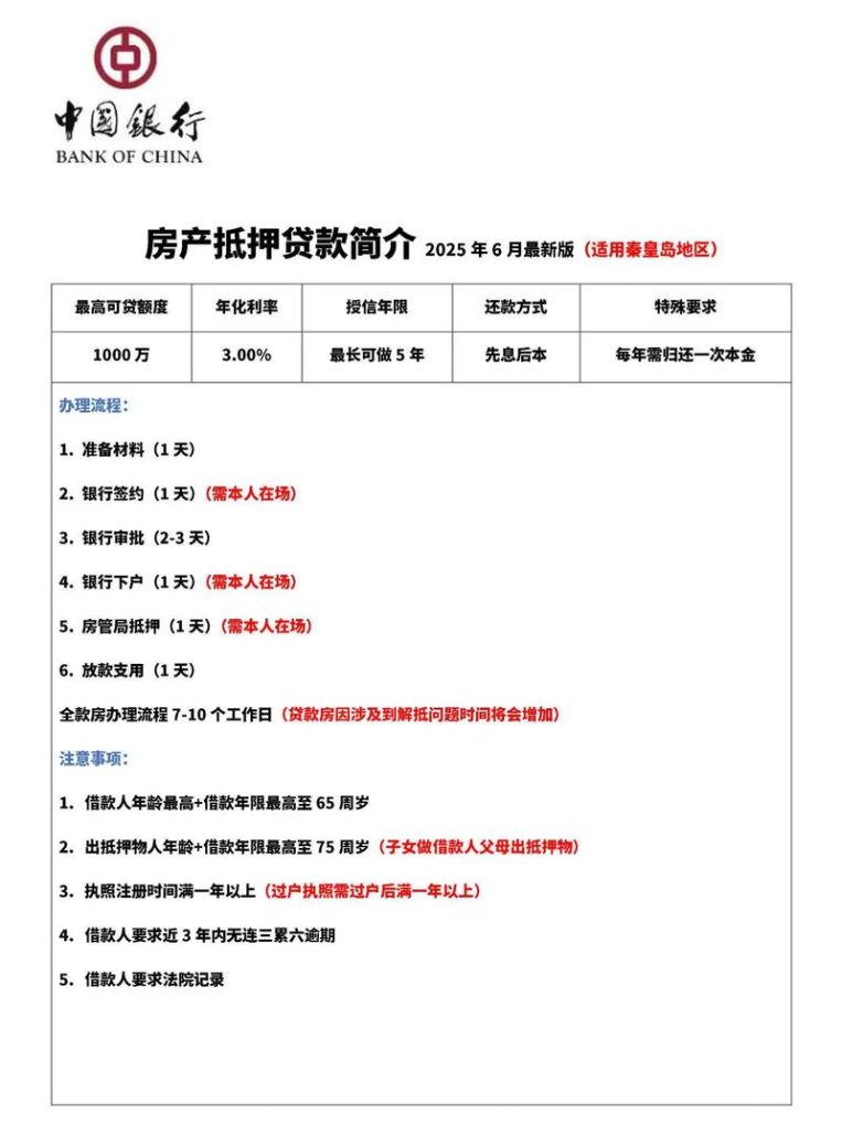
(图片来源网络,侵删)
- 借款人及抵押人(一般为房产所有人)的身份证明,包括身份证、户口本等。
- 婚姻状况证明,已婚的需要提供结婚证,未婚的需要提供未婚证明。
- 房产证原件及复印件。
- 收入证明,用于证明借款人的还款能力,一般需要提供银行流水或工资单等。
- 贷款用途证明,例如购房合同、装修合同等。
- 其他可能需要的资料,如营业执照、税务登记证等(如果借款人是企业法人)。
2、评估房产价值
银行或其他金融机构会安排专业的评估公司对抵押房产进行评估,以确定其市场价值,评估公司会根据房产的地理位置、面积、房龄、装修情况等因素进行综合评估,并出具评估报告。
3、申请贷款
借款人准备好上述资料后,向银行或其他金融机构提出贷款申请,银行或其他金融机构会对借款人的资料进行审核,包括信用状况、还款能力等,如果审核通过,银行或其他金融机构会与借款人签订贷款合同。
4、办理抵押登记
在签订贷款合同后,借款人需要与银行或其他金融机构一起到国土局办理抵押登记手续,抵押登记是将房产的抵押信息登记在国土局的系统中,以确保抵押的合法性和有效性,办理抵押登记时,需要填写抵押登记申请表,并提交相关资料,如房产证原件、贷款合同、评估报告等,国土局会对提交的资料进行审核,审核通过后会颁发抵押登记证书。
5、放款
国土局颁发抵押登记证书后,银行或其他金融机构会按照贷款合同的约定将贷款金额发放到借款人指定的账户中,借款人可以根据自己的需要使用贷款资金。
6、还款
借款人需要按照贷款合同的约定按时还款,还款方式一般有等额本息、等额本金等多种选择,借款人可以通过银行转账、网上银行等方式进行还款。
7、解除抵押
在还清贷款后,借款人需要与银行或其他金融机构一起到国土局办理解除抵押手续,解除抵押手续办理完成后,房产的抵押信息会从国土局的系统中删除,借款人重新获得房产的完全所有权。
房产证抵押的注意事项
1、选择正规的金融机构
在办理房产证抵押时,借款人需要选择正规的金融机构,如银行等,正规的金融机构具有较高的信誉和良好的口碑,能够为借款人提供安全、可靠的贷款服务。
2、了解贷款政策和利率
不同的金融机构对贷款政策和利率的规定可能不同,借款人需要在办理贷款前了解清楚相关政策和利率,以便选择最适合自己的贷款方案。
3、注意评估房产价值
评估房产价值是办理房产证抵押的重要环节,借款人需要选择专业的评估公司进行评估,以确保评估结果的准确性和公正性。
4、仔细阅读贷款合同
在签订贷款合同前,借款人需要仔细阅读合同条款,了解自己的权利和义务,避免出现不必要的纠纷。
5、按时还款
按时还款是借款人的重要义务,借款人需要按照贷款合同的约定按时还款,避免出现逾期还款的情况,逾期还款会影响借款人的信用记录,还可能导致房产被拍卖等后果。
6、注意保管好相关资料
在办理房产证抵押过程中,借款人需要保管好相关资料,如房产证原件、抵押登记证书等,这些资料是办理抵押登记和解除抵押手续的重要依据,需要妥善保管。
房产证抵押的风险及应对措施
1、市场风险
房产市场价格波动可能会导致房产价值下降,从而影响借款人的还款能力,为了应对市场风险,借款人可以选择固定利率贷款,以避免利率波动带来的风险。
2、信用风险
借款人的信用状况可能会影响贷款的审批和利率,为了应对信用风险,借款人需要保持良好的信用记录,按时还款,避免出现逾期还款等不良信用记录。
3、政策风险
国家的房地产政策可能会发生变化,从而影响房产证抵押的合法性和有效性,为了应对政策风险,借款人需要关注国家的房地产政策变化,及时调整自己的贷款方案。
4、操作风险
在办理房产证抵押过程中,可能会出现操作失误、资料不全等问题,从而影响贷款的审批和发放,为了应对操作风险,借款人需要选择专业的金融机构和评估公司,确保办理过程的顺利进行。
房产证抵押是一种常见的融资方式,可以为借款人提供资金支持,在办理房产证抵押时,借款人需要了解相关的流程和注意事项,选择正规的金融机构,仔细阅读贷款合同,按时还款,注意保管好相关资料,借款人还需要关注市场风险、信用风险、政策风险和操作风险等,采取相应的应对措施,以确保贷款的安全和顺利发放,希望本文能够对您有所帮助。
扫描二维码推送至手机访问。
以上信息来自于互联网,目的在于传递更多信息,并不代表本网赞同其观点。其内容真实性、完整性不作任何保证或承诺。如若本网有任何内容侵犯您的权益,请及时联系我们,本站将会在24小时内处理完毕。













